BUILD 3D 构建3D岩土工程模型
BUILD3D是一种强大的建模工具,用于构建3D分析前的几何体。
其强大的基于特征的设计允许快速构建具有复杂地形或地质、扫掠隧道或河流以及来自CAD文件的3D几何体的3D岩土工程模型。
主要特点:
1.无缝集成
BUILD3D可以通过Central连接直接从Leapfrog地质模型中导入表面网格。还可以将在CAD软件中创建的表面几何体作为背景表面网格导入,以简化几何体的创建。BUILD3D支持通过Central或CAD源文件导入多个2D剖面。
2. 基于特征的设计
BUILD3D是一种基于特征的几何形状创建工具,允许在设计历史的任何时刻修改模型。更改会快速自动地传递到整个模型几何形状中,从而提供巨大的时间节省。
3. 强大的操作
BUILD3D提供了一套强大的布尔运算工具,包括相交、切割、合并和压印等操作。这些操作为从头创建3D几何体或修改从STEP文件导入的几何体提供了必要的工具。
4. 网格生成
只需点击一下按钮,BUILD3D即可在整个三维区域中生成有限元网格。它会自动产生一个干净的网格,省去了手动调整网格、材料和边界条件分配的数小时时间。
BUILD3D提供了创建任何几何形状的工具
水坝和堤坝
从Leapfrog地质模型或CAD文件中导入复杂的表面地形或地层边界,并使用导入的表面网格生成区域。
地下开挖
使用扫掠工具生成代表穿过土壤或岩石区域的隧道实体。使用切割操作从隧道中移除材料。在单个项目文件中包含多个几何形状,表示随时间推移的隧道施工。
道路、桥梁和堤坝
使用BUILD3D的平面和草图功能生成道路和堤坝几何形状,或从CAD文件中导入这些形状。沿着定义好的路径扫描道路和堤坝横截面。
露天矿
通过Central从CAD文件导入矿坑表面或者从Leapfrog项目中导入地质构造。
举例说明

3D模型建立基础
BUILD3D提供了一套全面的工具来创建三维几何体。此示例演示了BUILD3D的基本工具,包括草图和拉伸特征。

隐式和显式布尔运算
布尔运算用于处理物体之间的相交关系。这个例子展示了BUILD3D中隐式布尔运算和显式切割功能。

构造平面和压印
此示例演示如何使用非默认构造平面创建几何体,以及如何使用压印操作将边界条件分配给面的一部分。

扫掠隧道和导入地表面
BUILD3D提供CAD文件的导入功能。本示例演示了如何导入由CAD生成的STEP文件以定义地表面。为了展示BUILD3D中扫掠功能,在区域中添加了一个沿非线性路径的隧道。
BUILD3D综合功能集
-基于特征的几何创建过程
-基于NURBS的几何形状,具有更大的灵活性和精度
-导入2D分析的材料和边界
-导入实体(STEP/STP,IGES),轮廓(STP,IGES)或背景网格(STL,DWG/DXF)
-通过和Central互操作性,从Leapfrog地质模型导入代表地质的表面网格
-直观的草图工具,包括草图、平面、扫掠和拉伸
-简单的布尔运算:相交、切割、合并和压印
-应用于几何对象的材料、边界条件和网格约束
-使用四面体网格或六面体网格进行干净的网格生成
-支持大文件
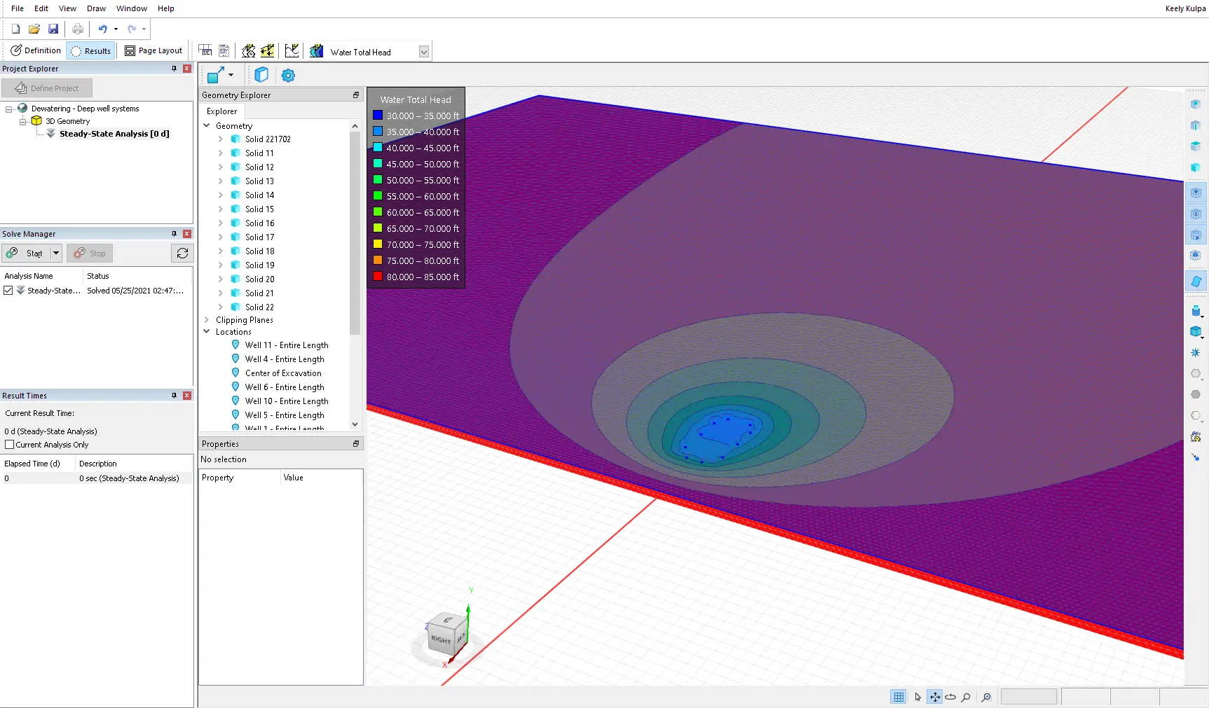
-强大的结果可视化,包括等值面和等值线
-从所选节点或等值面导出表面网格、实体或结果
-通过Seequent Central或CAD软件,一键从Leapfrog导入多个地质工程2D剖面。
使用BUILD3D设计复杂的三维几何形状
快速创建用于岩土分析的分析前的3D几何图形;
为复杂的岩土工程生成3D分析准备好的几何模型最快捷的方法.

通过基于特征的设计节省时间
利用众多节省时间的几何创建工具。访问强大的布尔运算,一键生成网格,并轻松集成来自其他应用程序的分析。
在模型的设计历史中进行任何点的修改,并观察更改如何影响整个模型。

没有太大或太复杂的项目
导入范围广泛的数据和文件(如 CAD)以设计和规划水坝、堤坝、道路、桥梁、堤防、露天矿、地下隧道开挖等。
无缝构建具有复杂地形或地质条件的三维岩土几何体,如蜿蜒隧道或曲折河流。

使用GeoStudio丰富的数据
创建一张完整的设计图,展示工程安全有效性中的风险、复杂性和机遇。与任何3D GeoStudio分析产品集成或生成2D剖面图以用于2D GeoStudio分析。
主要特点
快速灵活的模型创建
使用基于特征的几何图形来节省时间,然后通过NURBS-based几何图形获得更大的灵活性和精度。
导入数据以增强您的模型
使用预定义的材料和边界条件导入2D GeoStudio分析。导入体、剖面和背景网格,包括SETP/STP、IGES、STL、DWG/DXF格式。
分析矿坑开挖场景
从CAD文件导入矿坑表面和地质构造,然后使用切割特征去除开挖中的材料并设置多个分析来模拟开挖的影响。
强大的扫掠工具
使用平面和草图功能生成道路和堤坝横截面几何形状,然后沿着定义的路径扫掠该横截面。
快速、简便的网格生成
通过点击按钮生成三维域内的有限元网格,以产生干净的网格,无需花费数小时进行手动调整。
中仿岩土软件区域负责人联系方式:
张经理:17621192152【上海、浙江、广东、广西、海南、江西、福建】
丰经理:17521145176【北京、河北、天津、山东、山西、安徽、江苏、河南、黑龙江、辽宁、吉林、内蒙古】
许经理:18971301365【湖北、湖南、四川、重庆、贵州、云南、陕西、甘肃、宁夏、青海、新疆、西藏】
公司电话:021-80399555
地 址:上海市松江区九新公路1005号临港松江科技城中仿大厦 (201615)
电子邮箱:info@cntech.com
客服热线:400-888-5100
技术交流(QQ群):534132040
技术交流(微信):请用微信扫一扫
